江门市政府门户网站
繁体
政务微博
政务微信
公积金咨询电话:12329
网站支持IPv6
江门市住房和城乡建设局
网站首页
政务公开
机构职能
工作动态
通知公告
政策文件
重点领域信息公开
财政预决算
统计信息
党建工作
局发文件
住房管理
住房公积金
住宅专项维修资金
公房管理
物业管理
住房保障
建设管理
建筑科技
建筑市场管理
建筑工程管理
城市建设
村镇建设
专题专栏
优化营商环境
江门市工程建设项目审批制度改革专栏
法治政府建设和法治宣传教育专栏
政务服务
政民互动
通知公告
当前位置:
首页
>
部门频道
>
江门市住房和城乡建设局
>
政务公开
>
通知公告
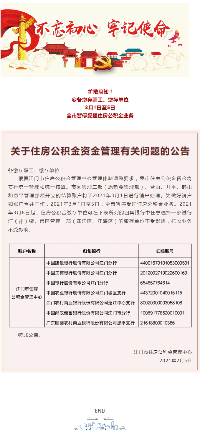
关于住房公积金资金管理有关问题的公告
发布时间:2021-02-07 08:55:45
来源:江门住建微信公众号
字体【
大
中
小
】
分享到:
相关稿件:
附件下载:
扫一扫在手机打开当前页
【TOP】
【
打印页面
】【
关闭页面
】